Search
Menu
Special Pages
Login

LM2904

Low Power Dual Operational Amplifier

Other names for this product: LM 2904,
Courtesy/Thanks to: National Semiconductor

Description: The LM158 series consists of two independent, high gain, internally frequency compensated operational amplifiers which were designed specifically to operate from a single power supply over a wide range of voltages. Operation from split power supplies is also possible and the low power supply current drain is independent of the magnitude of the power supply voltage.



Application areas include transducer amplifiers, dc gain blocks and all the conventional op amp circuits which now can be more easily implemented in single power supply systems. For example, the LM158 series can be directly operated off of the standard +5V power supply voltage which is used in digital systems and will easily provide the required interface electronics without requiring the additional ±15V power supplies.



The LM358 and LM2904 are available in a chip sized package (8-Bump micro SMD) using National's micro SMD package technology.

Comments

You need to be logged in to add a comment.

Editing and adding
You need to be logged in to edit and add files and urls etc.
Categories & Tags
Popular tags for this:
ic 


You must be logged in to add tags.

Inventory & Trading

You need to be logged in to administer your inventory

No one is selling this product at this time.

Files
LM158.pdf
   datasheet for the lm 158, 258, 358, 2904
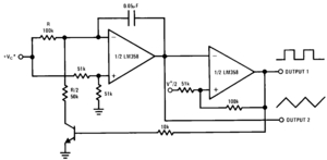
lm2904.jpg
   Block diagram for the LM2904
Manufacturers
National Semiconductor
   No more info
Related Products
LM158
   Low Power Dual Operational Amplifier
LM258
   Low Power Dual Operational Amplifier
LM358
   Low Power Dual Operational Amplifier
Similar on Ebay