
9710 VCA
Voltage Controlled Mixer w/Modulator
Courtesy/Thanks to:
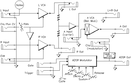
Description: Ordinarily, Voltage Controlled Amplifiers are pretty routine. But by combining 2 VCAs, a Balanced Modulator, a White Noise Source and Envelope Generator in a single module and interconnecting them with a powerful normalization design, the 9710 redefines what a VCA module should be.
Comments
You need to be logged in to add a comment.