
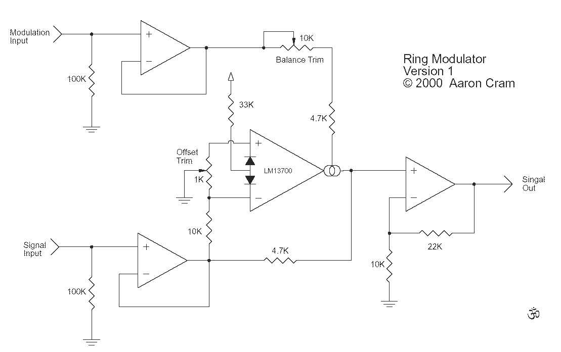
Apache Ring Modulator
Aaron Cram's Apache Ring Modulator
Courtesy/Thanks to: Aaron Cram
Description: A ring modulator. Also known as a “four quadrant multiplier.†Send any two signals into the two inputs, and you'll hopefully get something interesting and very different at the output.
Engineering notes: built using National's LM13700 datasheet as a reference. I added some op-amp buffers and ditched the Darlington. I also noticed that the gain of the amp seemed lopsided, so I tweaked some resistor values until it looked symmetrical on the ‘scope.
Comments
You need to be logged in to add a comment.